Skip to content
Islington Chinese Association

Islington Chinese Association

  • Home 首頁
  • News 消息
  • About us 關於本會
    • Recognition and Awards 表彰與獎項
    • Centre Staff 中心職員
    • Board of Trustees 管理委員會
    • Patrons 贊助人
    • 私隱聲明 Privacy Notice
    • Equal opportunities
  • 午餐菜單 Lunch Menu
  • Activities 活動
    • 活動時間表 Activities Timetable
    • Interest Groups 興趣小組
      • Other Services 其地服務
      • 公共藝術創作 Public art at ICA
        • 留印記 Buttons
        • 口罩傳情 Masked but not silenced
        • 茶藝術傾注 Art Infusion – the Big Frieze
    • 精美午餐 Luncheon Club
    • Past Projects 項目檔案
      • Recognition and Awards 表彰與獎項
      • 活出豐采項目
        • 社區支援網絡活動Social support and engagement network
        • 義工訓練及招募Volunteer training and recruitment
        • 親善慰問Befriending service
        • 夥伴協作 Collaboration between agencies and organisations
        • Resource library
  • 中心相簿 Photo Gallery
  • Contact us 聯絡本會
    • 場地租用 Venue hire
    • Directions to ICA 和你行去協會會址!
  • Support ICA 支持本會
  • 成為會員 Become a member

對抗新型冠狀病毒小貼士

johnmakica's avatarWritten by johnmakica

Posted on February 3, 2020

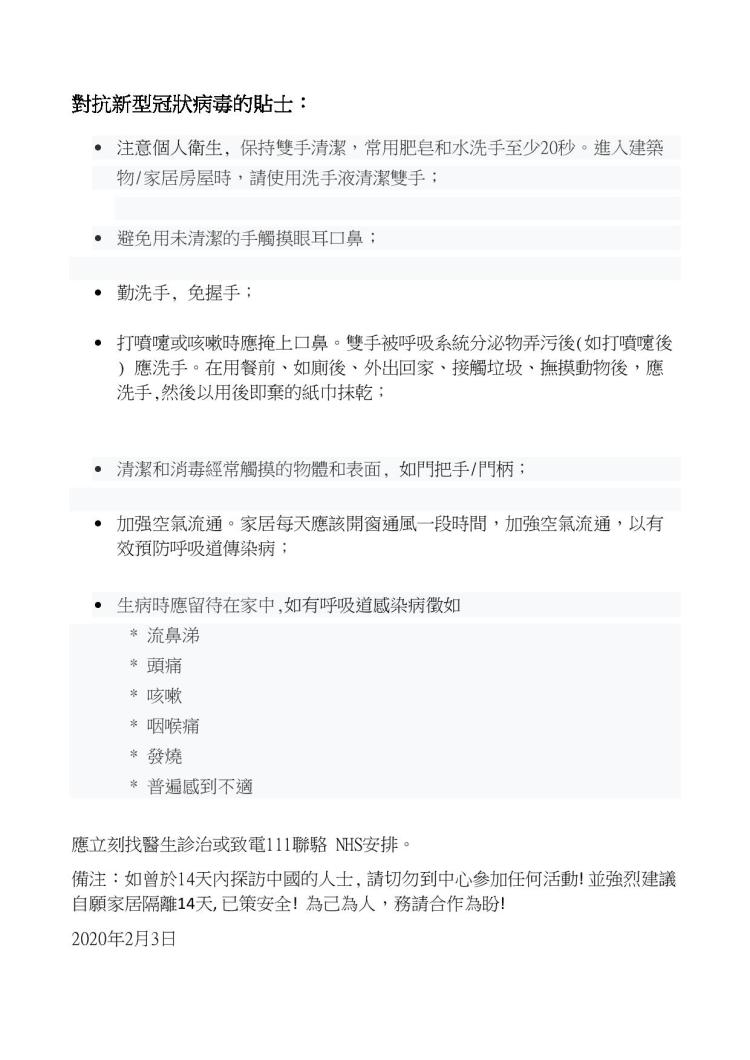
對抗新型冠狀病毒的貼士

Posted in Events
Unknown's avatar

About the Author: johnmakica

View all posts by johnmakica

Post navigation

Previous Entry Suggested Tips against Coronavirus
Next Entry 留印記(第二期) BUTTONS (Phase II)

Enter your email address to follow our news and receive notifications of new posts by email.

Where to find us

21 Hatchard Road
London
N19 4NG
UK
電話 Phone: +44 20 7263 5986 午餐及活動報名 Lunch and activities booking (Whatsapp): +44 7724 828778
Monday - Friday 10am - 6pm
就近地鐵站︰ Archway (Northern Line)
就近地上鐵站︰ Upper Holloway

ICA on FaceBook

ICA on FaceBook
411826770_770228598471715_4386980992838183673_n
449782843_904379855056588_1133062519209839192_n
448224551_891135636381010_4241025160797163053_n
428605534_813402547487653_3661348987344574393_n
448304325_891373119690595_8888791357561549690_n
448887959_895785879249319_6646434789658561178_n
428604755_813405707487337_6472672938144367456_n
428605652_813405854153989_8838660188596115706_n
439915124_860058406155400_2318931425677168789_n

Where we are

21 Hatchard Road
London
N19 4NG

Underground 地鐵: Archway Overground 輕鐵: Upper Holloway
Buses 巴士: 4, 17, 41, 43, 91, 134, 143, 263, 271, 390, C11, W5
020 7263 5986
Mondays - Fridays 10am - 5pm
2026 Islington Chinese Association
Blog at WordPress.com.
  • Subscribe Subscribed
    • Islington Chinese Association
    • Join 258 other subscribers
    • Already have a WordPress.com account? Log in now.
    • Islington Chinese Association
    • Subscribe Subscribed
    • Sign up
    • Log in
    • Copy shortlink
    • Report this content
    • View post in Reader
    • Manage subscriptions
    • Collapse this bar

Loading Comments...

You must be logged in to post a comment.